上海金苹果双语学校国际部剑桥A-Level课程招生简章

上海金苹果双语学校国际部与英国剑桥大学国际考试委员会(CIE)于2013年9月签约,正式成为CIE直接授权的剑桥学校,中心编号:CN898。剑桥开设的剑桥国际IGCSE及A Level课程是国际上高度认可的资格证书课程。IGCSE课程的学习可以为A Level课程的学习打好基础,A Level被誉为英国金牌课程体系,为英、美、加、澳、香港等世界各国和地区的名牌大学高度认可。

上海金苹果双语学校剑桥国际中心是上海市首家开设K-12系列剑桥国际课程的国际课程学校。在九年义务教育阶段除了上海课程体系外,中心开设剑桥小学PRIMARY CHECKPOINT、剑桥初中SECONDARY CHECK-POINT、剑桥IGCSE和剑桥A-Level课程,其目标是为了英国、美国、加拿大、澳大利亚等世界一流大学输送优秀学生。其中A-Level证书为全球160多个国家和地区数千所正规大学普遍认可,被誉为进入世界一流大学的“”黄金标准。

办学特点及优势:

1. 富有国际教育经验的管理团队和教学经验丰富的教师队伍;

2. 国际标准的教学大纲、教材及CIE国际标准化的评估考试;

3. 严格的教学监督和评估体系以保证教学的质量;

4. 丰富的俱乐部、社团活动、社会实践及国际交流活动;

5. 全球认可的高中毕业成绩及证书;

6. 系统的职业规划为学生的专业和人生发展精准定位;

7. 全面细致的留学指导,确保学生进入理性的大学。

特色优势

1、上海第一家、中国第三家由英国剑桥大学国际考试委员会和中学直接合作并监管的剑桥国际中心;

2、上海市首家开设剑桥K-12系列剑桥课程的国际学校;

3、由英国学校和中方优秀团队共同打造原汁原味的剑桥课程:

金苹果学校将发挥与英国Jack Hunt School已合作5年的优势,引入Jack Hunt School的课程管理人员,帮助学生理解和提升该课程的学习。

4、学校10年以上的国际课程基础,稳定的生源和优秀的教师管理团队。

课程设置:

小学阶段:剑桥小学国际融合课程针对的是5~11岁的学习者,通过小学阶段的英语、数学和科学等国际课程的学习,有助于发展孩子的学习技能和理解力。

金苹果国际部剑桥国际课程小学课程设置

初中阶段:剑桥初中国际课程针对的是11~14岁的学习者,它建立在剑桥小学国际课程的基础上的,但学习者不一定要在就读初中课程前完成前者,其课程拥有灵活的框架,可以根据学生的需要选择合适的课程。

金苹果国际部剑桥国际课程初中课程设置

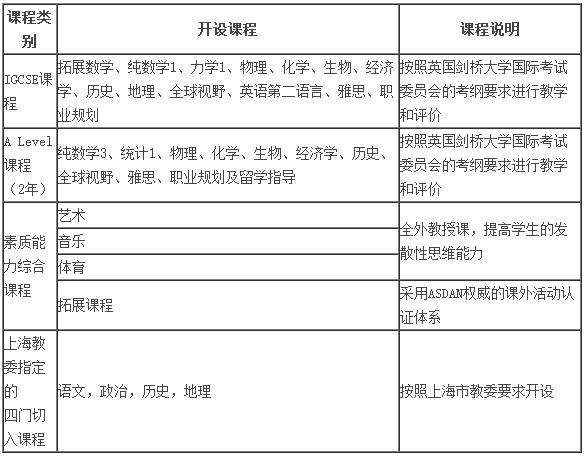
高中阶段:上海金苹果双语学校剑桥IGCSE和A-Level课程开设的课程有数学、进阶数学、物理、化学、生物、历史、经济、地理、英语第二语言、英语第一语言、批判思维、全球展望、升学指导等课程,剑桥IGCSE课程提供70几门课程,剑桥A-Level课程提供50几门课程以供学生选择。

高中招生情况:

注:每班人数不超过25人,平均分在90分以上且正式录取的同学可以获得奖学金。

职业规划与升学指导:

为了帮助学生做好留学的充分准备,就要综合考虑国外大学全面考察学生的特点。按照金苹果剑桥中心的培养目标,在重视教学的基础上,把职业规划和留学指导工作放到了核心工作的位置。职业规划及留学指导工作从学生入学开始,贯穿学生学在校学习的整个过程。

入学考试:要求学生必须参加严格的统一入学考试,择优录取,其中包括:

a.笔试:英语:满分100分、数学:满分110分(含一题英文数学附加题10分)

b.面试:笔试入围学生还需经过中、英文双语面试考察学生的英语水平和综合素质。