橘郡国际学校(北京校区)初中部招生简章

北京橘郡美高国际学校介绍

橘郡国际是由美国加州橘郡教育发展署(OCIED) 发起的全球性精品美式教育连锁学校,是在橘郡美高成熟办学体系上发展而来的精品美式中学,橘郡国际学校(北京校区)是由橘郡国际联合北京新黄麓学校共同发起的核心校区,采用美国加州橘郡安纳海姆联合高中学区教育局核心课程体系,引入加州橘郡知名蓝带中学原版课程,开设多门主流 AP 课程。由 OCIED 选派或认证的资深中外教师资团队,服务于学生的个性化发展及学业规划,提供由全球权威认证机构 Cognia(AdvancED) 认证的美国中学毕业文凭,同时是美国大学理事会 AP代码学校,学校代码为 694733。

橘郡国际招生范围从 9年级到 12 年级,不限户籍,不限学籍、不限国籍,学生录取则提供中美双学籍,毕业颁授中美双文凭。国内运营 10 余年来,橘郡国际已开设 5 所连锁学校,毕业生累计 2200 多人,AP 平均成绩 4.2 分,其中美国 TOP50大学录取率高达60%,加州系大学录取率达100%。优质的办学成果使橘郡国际成为多所美国知名大学及世界知名大学优质生源基地校及个性化全人教育的典范。

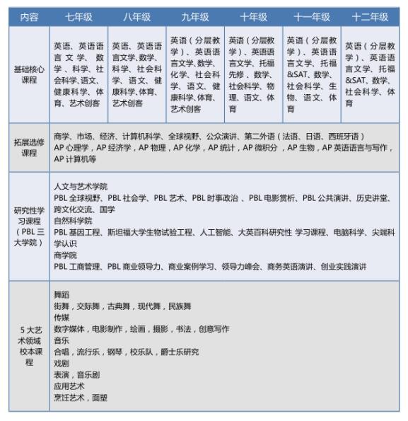
课程体系

核心优势

1、不限户籍:外地户籍入学可提供学籍,课程体系无缝对接全球美式学校

2、中美双文凭:AP+美国蓝带原版课程,毕业获中美双文凭

3、直升名校:英美澳加百所名校保录保障,直升世界一流大学

4、个性化培养:一生一策的个性化教育,全面服务于学生个性化健康发展

5、多导师培养制:五位一体导师制培养模式,深度挖掘学生特长及潜能

6、跨学科教育:通过跨学科多元文化,与艺术素养融合,提升学生成就感与自我满意度。

办学特色

借鉴美式教育最新改革的核心思路,将育人目标重点放在”达标升学“+”个性成长“的双标并重,以个性化教育服务学生的个性化发展,关注每个学生的成长机会和成长效果。

升学成果

2019-2020年度申请季,橘郡美高国内校区应届毕业生(不包括在美完成最后学业并完成申 请的学生)共收到offer总数377份,平均每位学生拿到至少5个offer。其中,美加英澳40所名校共 斩获209份offer,来自包括美国TOP60大学,加拿大TOP10医博类大学、TOP3综合类,TOP20 英国大学,以及TOP5澳大利亚知名大学,名校offer数量占总量之比为55.4%。连续10年实现世界 TOP100大学录取率100%。橘郡美高也与美国、加拿大、英国的知名艺术类院校建立通畅渠道,为学生提供海外艺术大学的升学通道。

橘郡录取.jpg

申请指南

1、招生人数:120人

2、招生对象:7-12年级,每班20人,中外籍、港澳台学生均可报考,不限学区、户籍,择优录求

3、录取方式:

a) 应届初三毕业生,可持有效中考成绩申报橘郡美高,在参考中考成绩是否达到当年地方规定分数线之余,学生还需要参加本校入学考试。

b) 申请的非应届初三学生,需提供在校成绩单,且参加入学考试,达到录取标准即可录取。

4、入学时间:学校每年分为春季及秋季两次入学(接受少量插班学生)。

5、奖学金政策:对于成绩优异的学生,特设校长奖学金;对于入读后会根据学期表现,评选“橘郡之星”,以资奖励。

6、住宿情况:寄宿制