云顶梦途书院九年级ACE班招生简章

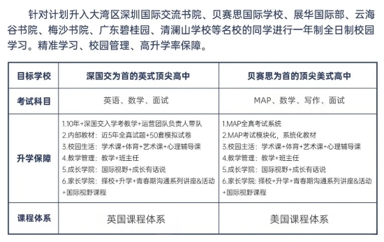
梦途书院ACE班致力于帮助针对计划升入大湾区深圳国际交流书院、贝赛思国际学校、展华国际部、云海谷书院、梅沙书院、广东碧桂园、清澜山学校等名校的同学,通过全日制的校园教育,我们旨在实现高入学率和全面保障,强大的师资团队、先进的教学资源、高质量的外语学习体验、严格的校园管理、全方位的人文关怀,造就高升学率保障。

一、师资介绍

1、顶尖教师团队:

教师管理团队由超20年中高考和国际教育经验的卓越领导班子带领,老中青教师梯队为学生定方向、提能力、树目标,衔接国内外顶尖学校和优质资源。

一线教学团队则由一批经验丰富、能力卓越的骨干老师构成,联合保障教学结果。另配有深国交、英美顶尖名校本硕毕业的优秀毕业生老师带领学生开拓视野,寻找学术热情,树立人生目标。

2、个性化教育:

专业教师团队致力于提供高标准的教学活动,每一位教师都具备相应的资质和丰富的教学经验,他们能够运用先进的教学理念和方法,对学生进行科学而高效的指导。

小班制教学确保每位学生获得足够关注,满足他们的具体学习需求。这种个性化的教学方式最大化激发每个学生的学习潜力,获得最佳的学习成果。

3、升学指导:

梦途书院拥有一支学历高、资历丰富的升学团队,他们毕业于英美加港等国顶尖名校,从自身经验出发,以学生为中心,帮助每个孩子在升学的过程中解决各种问题。

他们既负责升学指导,也帮助学生提前掌握规划的重要节点,在各个关键阶段为学生深度挖掘亮点,让每位学生找到最合适自己的赛道,提前规划升学路线。

二、课程设置

梦途书院ACE班进行为期一年的全日制学习。

针对计划升入大湾区深圳国际交流书院、贝赛思国际学校、展华国际部、云海谷书院、梅沙书院、广东碧桂园、清澜山学校等名校的同学进行一年全日制校园学习。精准学习、校园管理、高升学率保障。课程以英语和数学为主,英语的教学深度对标欧洲语言框架第四个级别及以上(共6个级别),数学课程教学深度超过中考数学。

除了数学和英语之外,我们也加入了IGCSE的课程、物理、化学、体育、成长有话说等课程,以助学生在高中阶段能够更快地衔接和适应国际课程。

三、升学支持

梦途书院拥有一支学历高、资历丰富的升学团队,他们毕业于英美加港等国顶尖名校,从自身经验出发,以学生为中心,帮每个孩子在升学的过程中传道解惑,消除遇到的各种问题与困惑。他们既负责升学指导,也帮助学生提前掌握规划的重要节点,在早规划、文书、推荐信、网申等各个阶段为学生深度挖掘亮点,让每位学生的特点得以最好展现。

四、奖学金项目

云顶梦途书院隆重推出“梦途”奖学金,助力优秀学子登顶云顶之上,梦途之巅。

梦途奖学金的设立,旨在吸引学术出色、能够为学校和社区作出贡献的学生。这份奖学金不仅为学生提供在梦途书院的学费,还将高中学费纳入奖学金的奖励范围,这也是梦途书院在国内中学的首创。

五、招生说明

1、招生人数:招30人,班额10人

2、招收年级:G8-G9年级学生

3、入学方式:学生笔试(英语、数学)+家庭面谈

4、招生范围:全国招生

5、学费标准:周末班29800元/108课时;全日制班首次缴费15万元/4个月,之后每月4万元。