一、学校简介
广东实验中学高中本部作为广东省两所省教育厅直属的学校之一,其A-LEVEL课程由广东实验中学与英国国家学历资格考试委员会联合主办,引进了世界声誉极高的金牌课程体系。通过学习和考试,学生可获得全球认可的高中毕业证书。就读该课程,是直升世界名牌大学的最佳途径。
广东实验中学A-LEVEL国际课程,由英国国家学历资格考试委员会(培生爱德思、牛津AQA)考试局授权,引进全球金牌课程体系和高水平教师队伍,致力于打造教育品质一流、升学结果优异的国际高中课程,培养具有国际视野和中国情怀的未来人才。
二、课程介绍
A-LEVEL课程是英国国际高中课程(General Certificate of Education Advanced Level)的简称,于1951年在英国正式启用。它是英国的全民课程体系,也是英国学生的大学入学考试课程。A-LEVEL课程证书被绝大多数用英语授课的大学作为招收新生的入学标准。A-LEVEL课程体系更注重培养学生的分析、判断、创造与创新能力,强调批判性思维和启发式教育,提高中国学生到海外大学学习的适应能力。因此,A-LEVEL课程被国际教育界誉为“金牌”教育课程和全球大学入学的“金牌”标准。
学生可以选择自己最感兴趣且最有把握获得好成绩的四门课程,每年可参加2-3次全球统一考试,每门课程有多次考试机会,最终凭最优成绩直接申请国外顶尖大学。考试地点即为本校(由英国考试局授权)。
三、培养目标
1、学生将冲刺世界顶尖名校,如英国G5、澳洲“八大”、美国前三十、加拿大、新西兰、爱尔兰、中国香港等国或地区名校;另有多所国际合作院校保底;
2、有较强的英语听说读写能力,能进行专业、深入的英语学术交流,具备适应海外高等学府全英教学的语言能力;
3、培养学生达到所学三门A-LEVEL课程等级在AAB及以上;
4、有良好的自主学习习惯与能力,适应国外大学的学习与生活。
四、教育理念
结合21世纪全球青少年能力发展框架,围绕课程的发展目标和培养方向,省实 A-LEVEL的课程教育理念为W.C.K.S:
▲Well-being:
获得积极的态度和健康愉悦的身心, 保持学习热情和饱满的精神状态。
▲Care & Service
懂得关切与自己具有直接或间接联系的人群、自然、社会,理解服务的价值并有志愿服务他人的意愿。
▲Knowledgeable
收获学科及跨学科知识、经验、技能, 为高等教育打下坚实基础。
▲Self-development
能够独立实践完成研究型学习任务, 培养独立探索的思维与精神。


五、课程特点
1、省实本部优质资源
▲在省实高中校本部学习生活,同享优质师资和优越设施;
▲三大特色教育——科技、艺术、体育,培养宽视野、勤实践、勇创新的国际人才。
2、全面人才培养计划
▲兼顾学生全面和个性化发展,指导学生参加体育竞赛、公益活动及国内外大型竞赛,如丘成桐科学竞赛、水科技发明比赛、英国皇家化学竞赛等;
▲注重开展丰富的课堂延伸课程及参观实践活动,让学生学习不止于课堂。
3、融合中外办学模式
▲中英双语授课,内部教辅资料;
▲引进小班制、讨论式教学模式,注重培养学生的批判性思维和知识运用能力。
4、学历认可度和含金量高
课程由英国国家学历资格考试局、爱德思考试局及牛津AQA考试局认证与授权,被全球160多个国家的11000所大学认可。
5、课程设置灵活多样
▲学生在高一阶段摸底测试及与升学老师沟通选课环节中,根据个人成绩/能力/兴趣选读四门课程。
▲除必修课外,学生可选择商科、经济、物理、化学、艺术设计、生物或计算机课程进行修读,为报考大学时选择专业及未来择业奠定基础,如金融、精算、人工智能、生物工程、法律等热门专业。


六、师资力量
省实A-LEVEL国际课程拥有一支强大的管理、教学及升学指导团队。中外师资合理配置,80%的教师拥有海外名校如剑桥大学、帝国理工学院、加州大学、墨尔本大学等硕士及以上学历,有着多年从事A-LEVEL课程教学研究经验。为学生提供三年全程一对一个性化升学指导和职业生涯规划,量身定制适合自身的求学及发展之路。
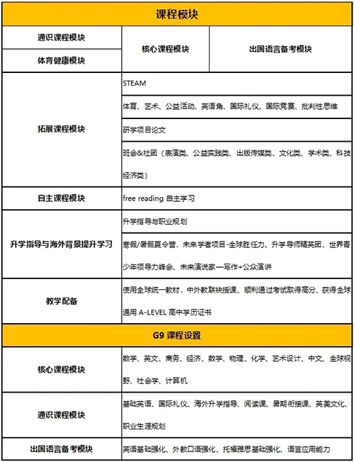
七、课程设置



注:三年制为G10—G12课程,四年制为G9—G12课程,届时将根据学生能力、意愿、选课人数等情况开设相关课程。
八、招生计划
1、招生对象
1)招生年级:高一(三年制/四年制)
2)招生对象:优秀初三毕业生/高一在读生/国际学校九年级学生/同水平学生
3)面向全国招生,同等条件下,优先录取有特长或国内外各类竞赛获奖证书者;
4)三年学制为一年IG课程及两年A-LEVEL课程,四年学制为两年GCSE课程及两年A-LEVEL课程;
5)省实A-LEVEL以进入英国G5超级精英大学等全球前三十大学为培养目标;
6)2022年9月开学,8月中旬报到。
2、入学考试及宣讲会安排

注:考试日和宣讲会时间将根据疫情动态调整,具体时间安排请与招生办公室联系或关注微信公众号。
3、报名及入学考试流程
报名流程:
预报名——参加入学考试——考试通过——收到录取通知书——注册缴费
报名资料:
1)身份证或护照复印件;
2)初中三年成绩单或者近期月考有效成绩单的复印件;
3)本人1寸近期正面免冠彩色照片2张(背面备注姓名);
4)填写完整的《广东实验中学A-LEVEL国际课程入学申请表》;
5)考试费500元(不可退)。