北京怀柔索兰诺中学全球视野班(可高考)招生简章

索兰诺简介

我们致力于培养具有深厚的中华文化底蕴、兼具人文情怀、科学素养、国际视野的杰出人才,为学生的终身发展奠基。

索兰诺以学科教学为基础,培养学生科学创新素养和多语种沟通能力为主线,艺术+体育为素质教育两翼。

形成以立德树人为德育手段;以学科教学为智育基础;以强身健体为体育运动;以艺术培养为美育特色;以社会实践为劳育内容的五育并举,融合全人教育思想和课程体系等教育创新措施。

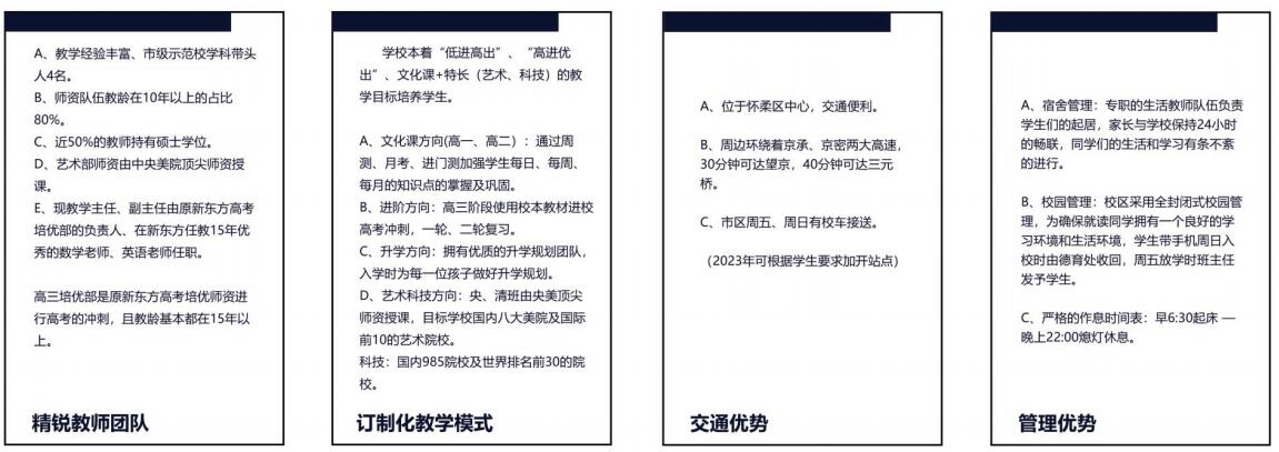
索兰诺追求:订制化教育,一人一课程、一人一特长、一人一规划。

通过“双师制”、“周测月考"、“课堂进门测"、“—课一反馈”等教学创新方法,力求做到在严谨治学的基础上,实现真正的个性化教育。

“特色社团”全方面培养学生的艺术和特长。

办学特色

国际高中简介

索兰诺全球视野部开设了2种国际班型,分别是:国际班、双轨制

学生完成九年义务教育之后,高中阶段对未来职业的选择是多元的,基于这样的基本事实,在完成生涯规划的前提下,学生可自主选择未来的出口。因此学校开设双语双轨班满足部分学生有出国留学的需求。

双语双轨班与普通高中班同样开足开齐中国高中基础课程。参加相应的科学课题研究、社会实践,以提升学术背景和综合能力。强化英语学习,以达到出国留学的语言标化要求。直升世界名校,专业团队保驾护航。

学校已经与美国、英国、加拿大、爱尔兰、澳大利亚等国家多所各类大学建立合作关系。是牛津、剑桥、哈佛、耶鲁、哥伦比亚等美国藤校、英国G5大学的优质生源基地。

在申请过程中,学校生涯规划中心会根据学生的学术水平和标化成绩帮助学生完成申请,自主选择自己未来就读的国外大学,争取拿到多所大学的offer。

国际高中课程设置

招生计划

招生人数:国际班40人,双轨班60人

收费标准:学费15.8万元/年

招生范围:

1.京籍/非京籍

2.可接收插班生

申请流程

1.咨询学校招生办

2.填写报名信息,预约校内面试3.确认校考成绩

4.凭录取通知书、校考成绩单报到注册

录取要求

1.学生需是中国初三,高一,高二,高三在读,以及意向高考生

2学生需具备良好的身体与心理健康状态3.美术考生或国际生可选择加试